欢迎来到北京中扬联创涂装设备有限公司!
加入收藏
|
联系我们
网站首页
公司简介
产品展示
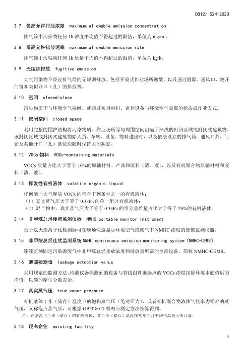
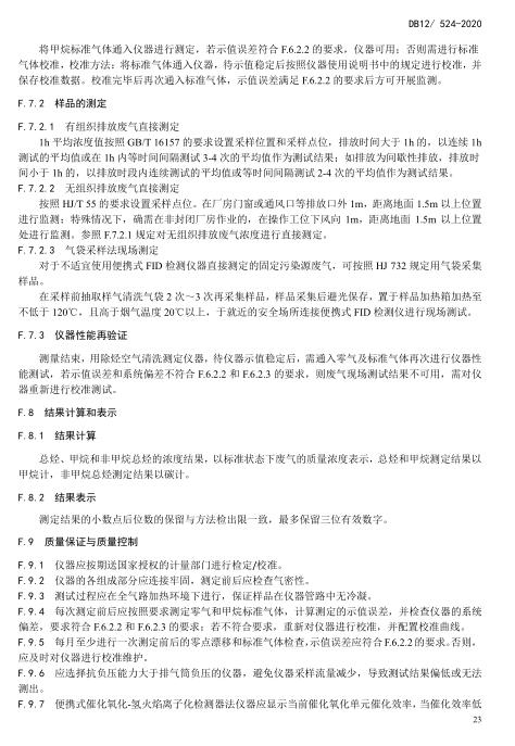
资质证件
公司新闻
成功案例
公司招聘
联系我们
全国免费销售热线
门秀国 13341025418
韩召旭 13311179813
孙新朋 13910417718
网站首页
公司简介
产品展示
催化燃烧
木工中央除尘
喷烤漆房
沸石转轮吸附+RTO
RTO废气蓄热燃烧设..
VOCS 废气处理
木/工业喷烤漆房
污水治理设备
工业集中除尘
RTO
资质证件
公司新闻
公司新闻
行业新闻
成功案例
VOCS 废气处理
木工中央除尘
木/工业喷烤漆房
RTO
工业集中除尘
公司招聘
联系我们
公司新闻
Company news
公司新闻
公司新闻
行业新闻
联系方式:
免费咨询电话:
13341025418
13910417718@139.com
立即咨询我们
Company news
公司新闻
当前页: 首页 > 公司新闻
天津工业企业挥发性有机物排放控制标准
2020-11-13[
点此返回
]
日前,
天津
发布《工业企业
挥发性有机物
排放控制标准》。标准对工业企业
VOCs排放
做了详细规定。全文如下:
电话
消息
二维码
分享
0